订购热线(免长途费) 010-63858100

当前位置:首页>行业分析报告 >房产建筑行业>机电机械

机电机械

2021年中国瓶坯成型装备行业发展现状分析及投资战略专项研究预测

2021年中国瓶坯成型装备行业发展现状分析及投资战略专项研究预测

 

1、瓶坯成型装备行业简介:瓶坯成型装备采用射出成型工艺,将PET(聚对苯二甲酸乙二醇酯)或PP(聚丙烯)等高分子材料进行高温加热,形成熔融状态物质后射进模腔,运用冷却技术使瓶坯温度低于结晶温度的范围,进而定型成为瓶坯,并进行后端的冷却、取坯、视觉检测和装箱操作,生产的瓶坯通过后续吹瓶工序制成塑料瓶。

塑料瓶的制作方法包括挤吹法、一步法和两步法。挤吹法系把塑料挤成圆筒状并在同一台设备上吹制成塑料瓶;一步法系把瓶坯和吹瓶集中在一台设备上完成;两步法系先制成瓶坯,后经吹瓶机吹成塑料瓶。三种成型方法的对比如下:

图片6.png 

由于两步法可以大腔数、高速度地制造瓶坯,因此,生产效率较高。目前,在食品、饮料等对塑料瓶产量要求较大的消费品领域,基本采用两步法进行生产。瓶坯成型装备行业涉及的相关产业较多,上游行业包括钢材、电气、液压、机械加工、机床设备等相关产业;下游行业包括饮用水、饮料、食用油、日化、调味品、医药和医疗器械等高分子瓶坯应用行业。

图片7.png 

高端装备制造业作为我国“十三五”期间重点扶持的战略性新兴产业,对我国传统制造业战略转型升级具有重大的推动作用。塑料瓶坯以其量轻而坚固的优点,广泛应用于国民经济的各个领域。瓶坯智能成型系统可大批量、高效率生产各类瓶坯,推动了包括饮料在内的液体包装制造业的改革。

中金企信国际咨询公布《2021-2027年中国瓶坯成型装备行业市场分析及投资可行性研究报告

2、瓶坯成型装备行业概况:

①中国瓶坯成型装备企业不断崛起:二十一世纪以前,我国瓶坯成型装备行业技术基础薄弱、市场空白,与国际先进水平相差甚远。德国、意大利、瑞士、加拿大、日本等发达国家凭借人才、技术优势,生产的产品具有高技术含量、高附加值的特点,抢占了市场的绝大部分份额,并纷纷在中国开设分厂或者引入经销商,给中国企业带来较大压力的同时,也给市场带来了活力。

经过近二十年的发展,我国瓶坯成型装备的市场格局发生了根本性改变。国内瓶坯成型装备生产商吸取国际先进技术和成功经验,应用国内实际情况,不断地研究、开发与创新,技术水平实现了一次又一次质的突破,生产设备的性能指标和稳定性不断接近国际先进水平,配套模具向群腔化、高精度、兼容性的方向不断进阶,整套装备可适用各类饮料包装要求、对接不同灌装设备,同时可提供灵活、及时的优质售后服务,具有较好的投入产出比。

国内品牌凭借技术实力和本土化优势逐步替代了国际企业,在全球的影响力持续增强。目前,国内瓶坯成型装备企业集中在长江三角洲和珠江三角洲这两个经济发达的地区。

②行业头部聚集效应明显,具有较高的进入壁垒:瓶坯成型装备行业的发展趋势是产品的精密化、高速化和智能化,其设计制造领域具有较高的进入壁垒,特别是其中技术含量较高的瓶坯智能成型系统。

第一,瓶坯智能成型系统具有较高的技术壁垒。瓶坯智能成型系统作为技术密集型行业,涉及机械设计、电气、液压、伺服系统、控制算法等多门基础技术,其设计、制造需要长时间经验积累。在快速成型的周期下,瓶坯智能成型系统对内部各机构间的协同运作和制造精度要求较高,任何一个环节的差错均会造成瓶坯制品缺陷,对大规模生产厂商造成资源浪费和经济损失。

第二,瓶坯智能成型系统具有较高的客户、品牌壁垒。瓶坯智能成型系统可搭配高腔数瓶坯模具进行高速生产,可满足食品、饮料、日化等快消品企业客户的大批量生产需求。该类客户通常把产品性能稳定、生产效率高、节能效果好的行业品牌供应商作为第一选择;另外,该类客户通常具有市场占有率高、资信状况良好、品牌效应佳的优点,其在选择设备供应商需要经历长时间的观察和考验。因此,优质客户是一项宝贵资源。

随着客户对高速、高效、精密、智能、节能及多元化包装的需求增加,能够切实满足客户需求的是多年持续研发创新、工艺改进、性能优异的技术领先型企业;客户选择的是产品性能和技术水平领先的品牌企业。因此,行业会呈现向品牌企业集聚的态势,新进入者面临较高的客户、品牌壁垒。

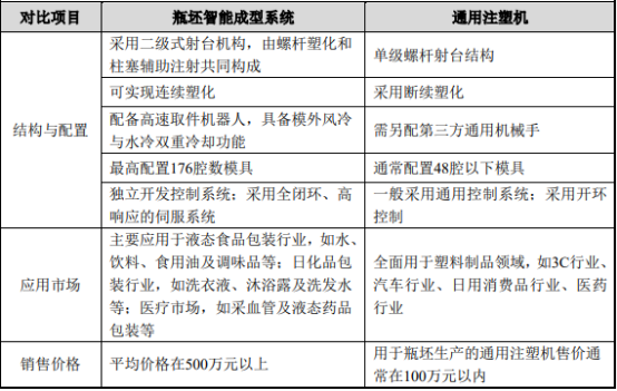
第三,瓶坯智能成型系统具有较高的产品性能壁垒。食品饮料包装生产线中,瓶坯成型装备通常与后端吹瓶设备、灌装设备和二次包装设备等连线生产。随着下游生产厂商产量越来越高,国际一流灌装设备的产量可达到10万支/小时,对配套瓶坯智能成型系统的生产效率和稳定性提出了较高要求。在高速生产下,瓶坯智能成型系统的可靠性极大地影响了整条生产线的安全性和稳定性。③瓶坯智能成型系统与通用注塑机有较大的区别

通用注塑机类似于瓶坯智能成型系统中的射台锁模机构,在配置模具及周边设备后也可用于瓶坯成型,但生产效率、智能化程度不及瓶坯智能成型系统,通用注塑机通常配置48腔以下模具,瓶坯生产周期相对较长,不配备高度自动化的取件机器人,不常用于大批量的快消品包装生产领域。因此,瓶坯智能成型系统与通用注塑机生产厂商不构成主要的竞争关系。以Epioneer系列为例,瓶坯智能成型系统与通用注塑机相关比较如下:

图片8.png 

④PET作为塑料包装的主流材料,提升PET注塑成型技术意义重大:

塑料瓶凭借其成本低、生产效率高、质坚量轻、造型多样、易于展示等优势,逐步替代传统的玻璃瓶和金属易拉罐,保持较快的发展速度。常见包装用的塑料种类包括PET、PP、PE,其中PET具有以下性能特点:

A、优异的力学性能。PET瓶具有较好的抗震抗压强度及疲劳强度,耐摔落;

同时,具备优秀的双向拉伸性能,支持超薄壁包装容器的吹塑成型,例如,500ml水瓶,壁厚可以控制在0.07mm。

B、高可回收性。PET包装物可通过化学回收法或物理回收法重新回收利用,采用回炉融化利用或者合适的工艺破碎并重新造粒后利用,重新流入市场的材料等级较高。

C、易于加工、具有节能环保效果。PET塑料流动性好、无腐蚀性、成型无需助塑剂,支持高速生产,可大幅降低单位产能下的能耗。

D、稳定的化学性质。PET在油、酸、碱、盐等有机与无机化学溶剂中均可稳定存在,不与被果汁、食用油等包装物产生化学反应,其耐化学药品性较好。

E、优良的透明性。PET包装瓶的透光率是除玻璃瓶以外最好的包装材料,具有较好的可展示性,可为消费者提供产品的交流界面。

F、良好的卫生性。PET瓶材质溶出物的量极小,不污染被包装物。1974年FDA认可PET用于食品包装。PET凭借其上述优异性能,已广泛应用饮料、食品、日化包装领域,并逐步扩展应用至奶制品、酒类、医药等包装领域。由于不同塑料种类的流动性、耐热性和熔点不一样,瓶坯成型装备的塑化结构、注射结构和模具成型结构均需作出相应的特殊设计,PET作为塑料包装的主流材料,探索PET注塑成型工艺意义重大。

(2)行业市场规模:瓶坯成型装备是主要应用于食品、饮料、日化等快消品包装的塑料加工专用设备。根据《中国食品和包装机械工业“十三五”发展规划》,预计“十三五”期间我国食品和包装机械工业年均增长率在12%~13%左右,到2020年工业总产值达到6,000亿元以上。其中,乳品及饮料包装设备需求在2016年为82.4亿元,未来5年仍将保持10%左右的增速。

包装行业包括纸和纸板容器、塑料薄膜、塑料包装箱及容器、金属包装容器、玻璃包装容器、软木制品及其他木制品和塑料加工专用设备七个子类项目。据中国包装联合会统计,2016年至2019年,包装行业分别实现主营业务收入11,743.79亿元、11,719.01亿元、9,703.23亿元、10,032.53亿元,利润总额715.67亿元、693.30亿元、515.65亿元、526.76亿元,呈现小幅下滑趋势。然而,子行业塑料加工专用设备的主营业务收入和利润总额在包装行业中的占比均有一定程度提升,详情如下:

单位:亿元

图片9.png 

数据统计:中金企信国际咨询

由上表可知,2019年塑料加工专用设备的主营业务收入和利润总额占整个包装行业的比例分别较2016年提升了1.42个百分点和2.99个百分点。相对包装行业的其他子行业,发展态势较好。

据中国包装联合会统计,2019年规模以上塑料加工专用设备制造企业的主营业务收入和利润总额分别较2016年增长了9.21%、1.27%,2019年塑料加工专用设备的生产台数38.05万台,同比下降14.31%,主要系在一定的新增市场需求下,设备的技术升级、效率提高会间接使得供应台数减少。

进出口方面,最近三年塑料加工专用设备制造行业出口额不断上升,2019年较2016年增长率为23.88%,最近四年年复合增长率为5.50%;进口额亦呈现不断上升态势,2019年较2016年增长率为35.96%,最近四年年复合增长率为7.98%;整体来看,虽然进口增速大于出口增速,但最近三年塑料加工专用设备行业始终保持贸易顺差。

(3)行业市场需求分析:塑料、纸、玻璃、金属是最常见的四种包装材料,具有如下不同的优缺点:

图片10.png 

据中国包装联合会发布的《中国包装行业年运行报告(2019年)》,塑料已成为包装材料中创收、获利最高的一种品类,塑料包装包括塑料薄膜和塑料包装箱及容器,其中塑料包装箱及容器表现出较好的增长态势,2019年主营业务收入增长1.29%、利润总额增长14.40%。2019年,四个子类行业的主营业务收入、利润总额及占整个包装行业的比例情况如下:

图片11.png 

数据统计:中金企信国际咨询

 

由上可见,塑料包装种类占据了约40%的包装市场份额,成为包装材料第一种类。瓶坯智能成型系统可高速、高效生产大批量PET瓶坯,进而加工成为塑料瓶包装,大量应用于食品、饮料、日化等快消品领域。快消品,即快速消费品(FMCG的简称,通常理解为包装的食品、个人卫生用品、烟草及酒类和饮料等,具有使用寿命较短、使用频次高、流通渠道广、市场规模大的特点,通常个人偏好、产品的外观/包装、广告促销、价格等对客户做出采购决策起着重要作用。

近年来,居民在食品、饮料、日化的消费亦保持良好的增长趋势。2018年,全年社会消费品零售总额约38.1万亿元,比上年增长9.0%。在限额以上单位商品零售额中,粮油、食品类零售额比上年增长10.2%,饮料类增长9.0%,烟酒类增长7.4%。在2018年全国居民人均消费支出的构成中,食品饮料支出5,631元/人,占比28.4%,位居第一;2019年,全国实现社会消费品零售总额41.16万亿元,比上年名义增长8.0%。国内食品类消费市场回升明显,粮油、食品类收入14,525亿元,同比增长10.2%;饮料类收入2,099亿元,同比增长10.4%,预计食品的消费升级潜力在未来数年都将保持高位。(数据来源:国家统计局)消费品行业的持续扩容和快速发展,为瓶坯智能成型系统的市场需求量带来了提升动力。


联系方式

订购热线(免长途费):400 1050 986
电    话:010-63858100
传   真:010-63859133
咨询热线(24小时):13701248356
邮   箱:zqxgj2009@163.com

网站对话