2022年军用机器人行业运行格局分析预测及市场竞争规模评估预测
军用机器人行业:军用机器人是一种替代或协助人类执行火力进攻、指挥控制、目标探测、环境侦察和后勤保障等军事任务的自主式、半自主式或遥控式的电子机械装置。随着技术的日趋成熟、应用日益广泛,对传统战斗力构成、作战模式等都将产生巨大影响,也将推动作战理论的革新。机器人狭义定义是指模拟人类行为或思想与模拟其他生物的机器,在军用领域大多指代地面机器人或无人车等;从广义上来看包括军用地面机器人、无人机、水下机器人、空间机器人等。

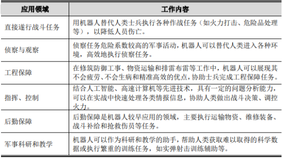
军用机器人应用范围广泛,以完成预定的战术或战略任务为目标,能够自主或人机协同条件下完成战场侦察、监视、目标捕获与指示、通信中继、扫雷、输送物资、直接攻击敌方目标、战场救护等多种战术任务。自上世纪60年代以来,军用机器人日益受到各国军界的重视,其巨大的军事潜力,较高的作战效能,预示着机器人在未来的战争舞台上或是一支不可忽视的力量,将会是未来信息化战场的基本智能单元。目前军用机器人的主要应用领域如下表所示:
陆战是最为传统的作战领域,也是作战程度最为激烈、参战人员最多的领域,对机器人装备需求尤为迫切,或将在未来陆军装备体系中占据重要位置,各军事强国均在该领域加速布局。地面机器人一般采用轮式或履带式移动平台,通过搭载先进侦察探测、指挥控制、定位导航、信息处理、火力打击等多种载荷,能够代替士兵在高危环境下执行侦察、引导、打击、排雷排爆、核化检测、救援保障等多种作战任务,是现代陆军装备信息化、智能化持续发展的重要方向。
目前国外已有大量地面机器人列装部队并应用于实战,以美国为例,其列装的地面机器人包括PackBot系列、TALON系列等。目前国内军用地面机器人并无明确分类,通常可按照平台重量将其划分为微型机器人(≤10kg)、小型机器人(10kg~50kg)、轻型机器人(50kg~100kg)、中型机器人(100kg~500kg)、重型机器人(500kg~1,000kg)、无人车(>1,000kg)等。按照平台重量划分的典型机器人平台如下:
目前各国军用机器人产品类型较多,按照主要产品类型和研制公司如下:
目前在各军事强国中,美、俄等国在地面机器人领域布局较早,美国在机器人领域的军费投入规模全球领先。美国2019财年在军用机器人系统领域总预算达到了93.9亿美元,根据美国国防部2013年《无人系统路线图》对2014-2018财年的规划,其实际花费军费超出规划总计51.74亿美元,超额比例达21.66%。美国对军用机器人的实际需求持续增加是导致其军用机器人军费预算持续增长的主要原因。
中金企信国际咨询公布的《2022-2028年中国军用机器人行业发展现状与投资战略规划可行性报告》
军用机器人是未来战争的重要力量,是实现战争信息化、无人化的重要载体。军用机器人以其恶劣环境的适应性、任务执行的无畏性、作战运用的灵活性、体系支撑的高效性,为陆军转型提供了“较小代价获取战争胜利”的有效手段。大力发展军用机器人装备,既是新型陆军适应全球性军事变革,夺占战略前沿的重要发力方向,也是落实十九大提出的“适应世界新军事革命发展趋势和国家安全需求,提高建设质量和效益,确保到二〇二〇年基本实现机械化,信息化建设取得重大进展,战略能力有大的提升。同国家现代化进程相一致,全面推进军事理论现代化、军队组织形态现代化、军事人员现代化、武器装备现代化,力争到二〇三五年基本实现国防和军队现代化,到本世纪中叶把人民军队全面建成世界一流军队”奋斗目标的有效举措。在科技兴军战略背景下,国家对无人化、信息化武器装备的采购力度将有所加大,相关支出在国防支出中的比例将有所上升,军工类无人系统装备企业面临巨大的市场机会。
目前,外军地面无人装备已经大量编配部队,并开展了作战演习和实战运用。根据解放军报资料显示,美军共装备了超过1.2万台地面无人装备,能够遂行爆炸物处理、安全巡逻、辅助作战和后勤保障等多样化军事任务,已列入研制计划的智能化装备超过100种,计划到2030年60%的地面作战平台将实现智能化。
俄军持续开展智能装备研制和列装工作,计划至2025年将无人作战系统在武器装备中的比例提高到30%以上,主要聚焦于侦察监视、指挥决策、火力打击、作战支援等多领域。2015年底,俄军的“平台-M”(Platform-M)履带式战斗机器人和“阿尔戈”(Argo)轮式战斗机器人在叙利亚参加地面反恐作战,大量使用机器人对局部战争起到了不可低估的作用,显示了地面无人系统作战的巨大优势。
机器人在安防及应急领域需求较为迫切,随着我国持续加大对公共安全领域的关注程度,特种排爆机器人及智能化警用无人车的使用将促进城市安防、安保、巡逻的快速升级,降低公安干警的劳动强度及执勤风险,推动警员执勤方式的变革。
2、行业未来发展趋势:
(1)国防建设进入新时代,国防装备需求快速增长:国防科技工业是一个战略性产业,它不仅是国防现代化的重要基础,也是国民经济发展和科学技术现代化的重要推动力量,对增强国防实力,促进国防现代化,带动其他产业及提高工业化整体水平有着重要的作用。随着我国综合国力的快速提升、国际影响力不断增加,在国际事务中承担的责任和享有的发言权日益显著,在日益复杂的国际局势和地缘政治背景下,亟需强大军力保障国家利益。
当前,我国国防和军队建设已进入了新时代,在2019年的国防白皮书《新时代的中国国防》中,进一步要求完善优化武器装备体系结构:统筹推进各军兵种武器装备发展,统筹主战装备、信息系统、保障装备发展,全面提升标准化、系列化、通用化水平。加大淘汰老旧装备力度,逐步形成以高新技术装备为骨干的武器装备体系。
由于军工产品及相关零部件配套领域的特殊性,西方国家的先进产品和技术对我国实行出口限制,严格执行许可证制度,这给装备性能的提升和长期保障带来风险。在光电侦察设备及军用机器人领域,整机及核心零部件的自主可控是未来我国军工发展的重要方向,尤其是在器件、模块、系统、软件等关键环节完全自主设计和生产,国产化替代是未来军工行业的重要趋势。
(2)光电侦察设备行业快速发展:光电侦察设备市场空间广阔,国防安全领域在战场感知方面的需求持续增加和技术进步带来的效率上的提高,是光电市场的强劲增长主要的驱动因素。随着军队的战场感知能力需求的增强及无人侦察监控应用需求提升,未来军用光电系统市场空间有望进一步扩展。
全球光电设备市场规模较大且增速稳定,其中亚太地区由于军用需求增长较快,未来将占据更大的市场份额。根据中金企信统计数据显示,全球光电设备市场规模预计2020-2025年复合增速达5.0%,市场规模将从414亿美元增长至527亿美元,其中军用光电设备细分市场规模预计将从2020年的97亿美元增长到2025年的130亿美元,复合增速为6.1%。据其预计未来亚太地区军用市场份额增速最快,主要原因系地面、舰艇和机载平台对光电设备需求不断增加。其中,军用飞机光电吊舱每年的市场规模将从2016年的30.6亿美元上升至2022年的44.9亿美元。
军用无人机小型光电吊舱作为无人机载光电系统的一个分支,近年来发展迅猛,小型化、轻量化、高性能、高集成、智能化、低成本是未来光电吊舱的发展趋势。根据军事发达国家的发展趋势来看,未来轻型侦察无人机有望在部队中的班级、排级进行列装推广,具有十分广阔的市场空间和极强的实战价值。
随着新器件、新材料和新体制的不断涌现,光电侦察设备及整机装备的关键技术得到了迅速发展。在装备信息化日新月异的大背景下,光电侦察设备及系统的发展将会迎来新的黄金时期。探测距离更远、探测精度更高、覆盖谱段更宽、空间分辨率更高、反应速度更快、适应能力更强、智能化与信息化水平更高的光电探测装备将会成为军用光电系统的发展重点。
中金企信国际咨询公布的《2022-2028年中国光电设备行业市场监测及投资环境评估预测报告》
(3)国防军工无人化将进入发展快车道:机器人是当代高端智能装备和高新技术的突出代表,对制造业的发展至关重要,是衡量一个国家制造业水平和核心竞争力的重要标志。目前世界上主要发达国家均将机器人作为重点发展领域,被各发达国家放在产业战略的重要位置。
随着感知、通信及各类无人平台技术的不断成熟,军用无人系统有望逐步应用于实战。智能化无人装备具有“空间多维、全天候、非对称、非接触、非线性、人员零伤亡”等作战运用特点,未来或将推动战争形态的演变。未来可搭载多种任务载荷的地面机器人及无人战车,在不同场景下执行各类作战任务,将大大提高军队作战能力。
目前全球军用机器人领域发展较快且布局较早的国家为美、俄、法三国,战略规划较为清晰,且在国防军费领域中无人装备投入力度较大。美国国防部分别在2007年、2009年、2011年和2013年发布了四版《无人系统综合路线图》,并在2018年发布了最新的《无人系统综合路线图2017-2042》,详细阐述了未来发展规划。俄罗斯近年来一直注重军用机器人的发展,通过《2025年前研制未来战斗机器人》等专项计划引领机器人装备发展。
参考美军对无人车及机器人领域的长期投入,我国军用机器人行业成长空间广阔。美军于2002年推出“未来作战系统计划”,该计划认为无人系统是未来作战单元中必不可少的部分,包含三种无人车:武装侦察型无人车、多用途通用/后勤装备平台、小型无人地面车辆。据参考消息2019年报道,美国陆军“下一代战车”计划中包含“机器人战车”计划,其目标是到2026年装备第一支机器人战车部队。目前,美俄无人车装备数量过万,我国无人战车装备数量远低于美俄,未来行业成长空间广阔。
当前,我国机器人行业进入高速增长期,尤其是以军用机器人为代表的特种机器人市场应用场景显著扩展。根据中国电子学会公布的《中国机器人产业发展报告(2019年)》显示,我国特种机器人市场规模2019年预计将达7.5亿美元,增速达到17.7%,高于全球水平。到2021年,特种机器人的国内市场需求规模有望突破11亿美元。
军用机器人占特种机器人销售额比例较大,随着军工智能化、无人化、信息化的加速推进,军用机器人占比有望持续提升。根据中国电子学会公布的《中国机器人产业发展报告(2019年)》,2019年军事应用机器人、极限作业机器人和应急救援机器人市场规模预计分别为5.2亿美元、1.7亿美元和0.6亿美元,占比分别为69.33%、22.67%、8.00%。