2022年风机行业市场重点企业竞争战略研究及未来市场发展规模前景可行性预测
1、风机概述:
(1)风机简介:风机是依靠输入的机械能,提高气体压力并排送气体的机械,它是一种从动的流体机械。风机是我国对气体压缩和气体输送机械的习惯简称,通常所说的风机包括通风机、鼓风机、压缩机、风力发电机等。风机属于工业生产中提供气体动力的重要工艺设备,服务于各工艺流程,主要起到气体增压、循环、通风换气和除尘等作用,广泛应用于环保、地铁隧道、钢铁及有色金属、石油化工、电力、核电、煤炭、矿山等行业。
(2)风机类别划分:
①风机分类:按压缩气体原理,风机可分为透平式和容积式两大类。透平式风机是通过旋转叶片压缩输送气体的机械。按照气流运动方向的不同,主要分为离心式风机和轴流式风机。容积式风机是通过改变气体容积的方法压缩及输送气体的机械。按照工作室容积的周期性变化,它又分为定容式风机与非定容式风机。此外,按照出口升压不同,风机又可分为通风机、鼓风机和压缩机,具体风机分类情况如下:

根据产品生产技术的先进性、制造工艺的难易程度、成套性及其在大型工业流程中的重要性等因素来划分,风机还可划分为高端产品、中端产品和低端产品。高端产品技术含量高、成套性强,对国民经济具有重要意义,主要应用于环保、冶金、煤化工、碱化工、造纸、核电等;中端产品技术含量高,主要服务于重化工行业的火电、冶金、石化、地铁、隧道、制药、纺织等;低端产品主要用于轻工业及日常生活的通气换气,应用领域包括普通厂房、普通民用建筑、桥梁、车辆等。具体分类如下:
②透平式风机与容积式风机的区别:
A、工作原理:透平式风机、容积式风机的工作原理与适用工况如下:
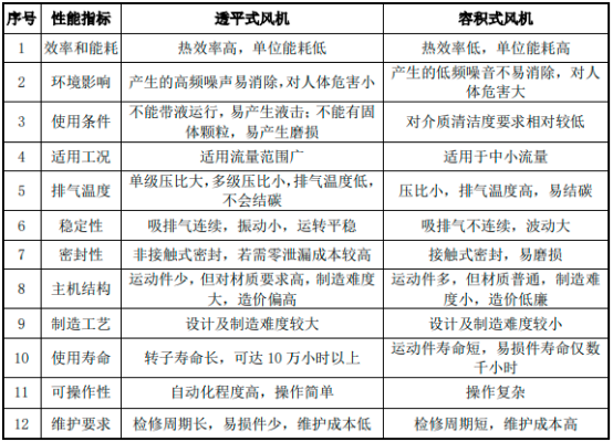
B、主要性能指标:透平式风机、容积式风机在效率能耗、运行工况要求、制造难度、使用成本、自动化程度上存在各自优缺点,两者具体产品性能指标如下:
相比容积式风机,透平式风机具有能耗低、吸排气连续、运转平稳、噪音低、可靠性高、自动化程度高、维护成本低等优点,但也存在设计及制造难度大、造价高、使用条件要求更高的缺点。
在实际使用中,客户对风机的选择往往基于使用风机工艺流程的参数要求、工况、经济性等多种因素。在一些没有特殊工况要求、性能参数要求相近的风机应用场合,存在透平式风机与容积式风机共用的情况,此时客户往往基于其使用习惯、维护成本等因素进行选型。客户在选型时还会考虑投资、耗能等经济性因素,在不同的应用场合下,透平式风机与容积式风机经济性存在不同。
(2)透平式风机:
①透平式风机类别细分:
A、按气流运动方向划分:透平式风机按照气流运动方向主要分为离心式风机和轴流式风机,其叶轮结构、作用原理和适用范围如下:
离心式和轴流式风机在工业领域使用广泛,其中,离心式风机通常用于管道弯头多、阻力大,抽风距离和送风距离都比较远的场合;轴流式风机通常用于无需设置管道以及管道阻力较小的场合。
B、按出口升压划分:风机按照出口升压可划分为通风机、鼓风机、压缩机,主要产品特性、风压范围、应用场景如下:
②透平风机应用领域:透平风机的应用涉及工业生产中的诸多工艺环节,主要功能是气体增压和输送,具体用途包括废水废气处理及回收利用、能量回收利用、除尘、真空吸附、通排风、消防排烟等,能有效提高生产效率,起到高效、节能、环保的作用。透平风机主要用途列举如下:
③透平风机的产品特点:透平风机主要应用于环保、地铁隧道、钢铁及有色金属、石油化工、电力、核电、煤炭、矿山等多个领域,用途广泛,产品需求差异大,规格型号众多。
低端产品一般为中小型离心和轴流通风机,主要应用于轻工业及日常生活的通气换气,应用领域包括普通厂房、普通民用建筑等。低端产品具有如下特点:基本为标准件产品,对开发设计水平要求不高;产品技术、工艺相对简单。
中高端产品一般为透平压缩机、鼓风机及大型通风机,主要应用于环保、地铁隧道、钢铁及有色金属、石油化工、电力、核电、煤炭、矿山等对国民经济具有重要意义的行业。中高端产品具有如下特点:
A、非标准定制化:中高端透平风机主要为非标准化产品,风机厂商需根据下游客户的行业特点、产品需求、工况环境,结合风机所需满足的风量、风压、介质及介质温度、海拔高度等相关技术参数进行量身定制。
B、设计难度高、制造工艺复杂:中高端透平风机普遍存在高速化、大型化、特种化的趋势,对运行效率、密封、精度、强度、可靠性、能耗、噪声、防腐、高温、防爆、耐磨等各方面性能要求高,其设计技术涉及空气动力学、流体力学、材料力学、计算机辅助设计制造、声学等多学科交叉应用,设计难度高。产品的叶轮、主轴等核心部件几何形状复杂、精度要求高,需特定的制造工艺、流程,其中如下料、焊接、热处理、机加工等工艺环节需要配备专用加工设备及经验丰富的高级技工,重点产品及工艺必须经历多次的试制、检测、优化过程,技术及工艺存在专属化特点。
C、售后服务要求高:中高端透平风机运行环境复杂,可能面对高温、腐蚀、颗粒物等恶劣环境,运行周期长且需保证运行周期内不间断工作直至停机检测、保养,风机叶轮、主轴等部件在运行过程中可能会出现磨损、腐蚀、变形,需定期检测、排查、更换相关配件,以确保风机在良好状态下持续运转,对售后服务专业化要求高。
中金企信国际咨询公布的《全球及中国风机行业市场专项调查研究及投资战略可行性报告(2022版)》
2、行业发展概况:
(1)我国风机行业发展概况:新中国成立后至改革开放前,我国首先建立了一批专业工厂,使用苏联图纸开始批量生产风机;之后在国务院科学规划委员会机械组的指导下,进行分工协作、新产品设计、定型与标准化等工作,开始自行设计产品和仿苏产品的制造;在自行研制了许多风机产品、联合设计水平不断提高的同时,引进国外风机专利生产技术并进行消化吸收、试制。
改革开放初期,随着改革开放政策的实施,我国优先发展轻工业以满足人们
对食品、服装、电器等基本生活用品的消费需求。在此阶段,原机械工业部组织了风机行业“三化”(标准化、系列化、通用化)联合设计,同时不断引进国外风机设计专利和生产技术,国内风机产品水平逐步提高,已经具备通用风机以及少数大型风机的设计、制造能力。产品以服务轻工业为主,也出现了服务重工业除尘、通风环节的大型风机,而重要工艺环节使用的风机则依赖进口。
90年代末,我国步入工业发展的中期阶段,消费结构升级和技术创新共同推动了工业化和城镇化进程,带来了重工业的快速发展。在此阶段,我国风机行业在引进、消化和吸收国外先进技术的基础上进一步发展,整体技术水平快速提升,国产风机基本能够满足我国工业生产的需求,并开始逐步替代进口。随着钢铁、电力、水泥、石化等重化工业的迅速发展,风机被更广泛应用于重化工业生产各工艺流程中,成为工业生产的重要设备。
进入21世纪后,随着我国经济进入高速增长期,工业的繁荣发展带动国内风机市场规模不断增长。近年来,随着我国工业持续快速发展,资源和环境开始约束工业化进程,高耗能、高排放的工业发展模式已经难以为继,我国的工业增长方式向资源节约型和生态环保型转变。在此阶段,我国风机行业的发展也适应了新型工业化发展趋势,在重化工业区域整合、技术升级、节能改造带动下,风机在多个节能环保和产业转型领域得到广泛应用。
(2)行业发展趋势:国内工业企业使用的各类机械与电气设备中与风机配套的电机约占全国电机装机量的60%,耗用电能约占全国发电总量的三分之一。传统的风机控制是全速运转,即不论生产工艺的需求大小,风机都提供固定风量,而生产工艺往往需要经常控制和调节气体的流量、流速、压力、温度等。目前很多企业仍采用落后的调节档风板或阀门开启度的方式来进行调节,这实际上是通过人为增加阻力的方式,并以浪费电能和金钱为代价来满足工艺和工况对气体流量调节的要求。这种落后的调节方式,不仅浪费了宝贵的能源,而且调节精度差,很难满足现代化工业生产及服务等方面的要求,负面效应十分严重。除生产工艺落后和产业结构不合理外,还存在工业余热利用率低,能源没有得到充分利用等高耗能的情形。
我国工业面临的结构调整、产业升级、节能降耗的发展趋势,与此而来的新型工业化建设项目也需要大量与之相适应的各类新型风机进行配套。随着新一代信息技术、智能制造、新材料、新工艺等技术的发展,传统的数控加工将获得突破性的发展。在此背景下,透平风机也将向智能制造、高效节能化、智能化、产品大型化等方向发展,同时用户对风机的需求正在从产品导向转为全生命周期服务导向。
①智能制造:当前,我国制造业面临来自发达国家加速重振制造业与发展中国家以更低生产成本承接国际产业转移的“双向挤压”,我国必须加快推进智能制造技术研发,提高其产业化水平,以应对传统低成本优势削弱所面临的挑战。未来风机的制造将向智能制造方向发展,数字化、电子自动化、信息化、机器人这些技术的应用必将促进风机制造水平的提升,稳定可靠的提高产品质量和工作效率,并能大大降低操作工人的劳动强度。此外,智能制造还有助于解决我国生产制造过程的节能减排问题。
②高效节能化:风机产品是量大面广的能耗产品,大力发展高效节能的风机产品,对我国节能降耗,提高能源利用率,为国民经济各部门实现节能减排目标都具有非常重要的现实意义。通过三元流叶轮设计技术,可抑制叶根区强烈的旋涡流动和减少分离损失,同时采用有限元分析软件对产品的结构强度、叶片和轮毂的应力及固有振动模态进行量化分析,可确保产品的结构强度和使用寿命,提高风机的运行效率和安全性能。此外,通过对现役风机进行系统节能改造,能改进风机实际运行参数,使风机系统运行效率提升,达到节能目的。
③智能化:采用传统的定流量设计、始终在工频工况下运行的风机,不能根据实际的工况变化进行流量调节,导致能量的浪费,而采用调节数字变频技术的风机则会使风机运行更加节能。智能传感器在风机上的应用越来越普遍,将传感器集成到风机总控制柜上,不仅风机各个运行参数清晰可见,还能自动防备可能损坏机械的情况,更有远程操作的功用。风机智能化不仅可以实现节能减排的作用,还可以提高工作效率,是未来风机技术发展的一大趋势。
④新材料应用:新材料是指新近发展或正在发展的具有优异性能的结构材料和有特殊性质的功能材料。对于传统材料来说,一些新材料在性能、成本、环境保护等方面有明显的优势。风机技术发展不仅体现在技术和工艺方面,而且注重从提高产品质量、降低成本、便于维护、节能环保等方面对产品进行改进。随着新材料技术的发展,风机的叶轮、主轴等核心部件也加强了对碳纤维复合材料、高品质特殊钢、先进轻合金等新材料的应用,使其向更加环保节能、安全稳定的方向发展。
⑤产品大型化:为了满足我国新型工业化发展的需要,国家出台了相关政策,推动制造业高质量发展,不断提高重大技术装备的技术水平。工业和信息化部制订了《首台(套)重大技术装备推广应用指导目录》(2019年版),引导重大技术装备的发展,其中大型石油、石化及煤化工成套装备、大型环保及资源综合利用装备等需要大型化风机产品与之相配套,风机产品呈现出大型化发展趋势。
⑥低噪声化:风机的噪声是工业生产中噪声污染源主要来源之一,风机大型化和高速化使得噪声问题更加突出。低噪声化是风机发展的趋势之一,主要是通过改进风机设计结构降低本体噪声,以及采用加装消声器等消声技术来降低噪声。
⑦销售全球化:随着我国基础工业海外工程总承包能力的增强,应用于水泥、电力、钢铁、污水处理等行业的成套设备大量出口,“一带一路”的倡议,为我国工业品的出口扩大了市场,给风机行业带来了向东南亚、中亚及东北亚市场发展的机遇,我国风机销售正在向全球化发展。