订购热线(免长途费) 010-63858100

当前位置:首页>项目可行性报告 >项目可行性

项目可行性

光无源器件产业规划报告(投资价值评估可研)-中金企信编制


该项目建设规划总占地面积400亩,规划总建筑面积为266800.00㎡。土地购置费用5400万元,建筑工程费70165.00万元,设备购置及安装费用8000.00万元,工程建设其他费用8948.77万元。

项目估算总投资(含流动资金)125009.30万元,其中:固定资产投资93650.87万元(包括建筑工程费70165.00万元,设备购置费8000.00万元,工程建设其他费用8948.77万元,预备费用6537.10万元);流动资金31358.43万元。

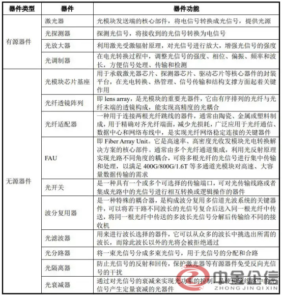
光器件是光通信环节核心组成部分。光器件承担着光信号的产生、调制、探测、接收、连接、传导、发送、波分复用和解复用、光路转换、信号放大、光电转换等功能,是光通信网络最核心的组成部分。由于光信号在光纤中的传输速率已接近光速,达到2.0×108m/s,但光器件、光设备的处理和传输速率存在瓶颈,因此光器件和光设备是制约光信号传输的核心环节,很大程度上决定了光通信网络的信息传输速度、质量、性能水平和可靠性。

光器件分为有源光器件和无源光器件两种。其中,有源光器件负责光信号的产生,将电信号转换为光信号、光信号转换为电信号以及发射、接收光信号等工作;无源光器件负责光信号的连接、传输、调节、相干、隔离、过滤等控制类工作,为光信号传输系统设置关键节点。

image.png 

光无源器件产品广泛应用于数据中心(包括AI数据中心)与电信领域。在数通&AI场景,无源光连接产品的应用场景包括长距离传输的数据中心互联(DCI)、中距离传输的数据中心内设备和设备之间的连接(InterRack)、短距离的柜内传输(IntraRack)及光模块和设备内部的光信号传输,具体包括超大芯数光纤预端接布线总成、光纤柔性线路产品(Shuffle)、直连铜缆、多光纤并行无源内连光器件等产品;在电信领域,主要应用领域包括PON光模块内连、通信设备内连、电信中心机房内互连(C/O)及FTTx等连接需求,具体产品包括光纤连接器、配线箱、配线盒等。

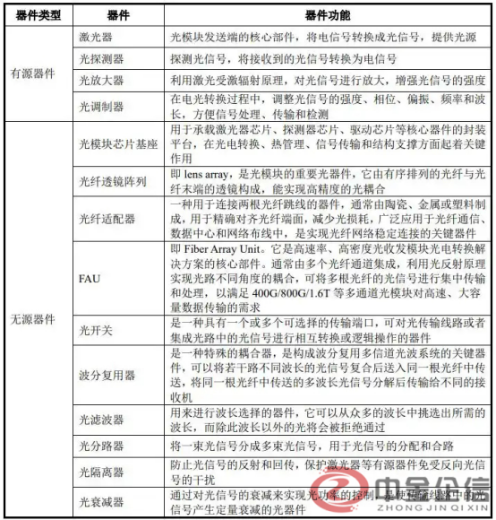
海外CSP资本开支持续高增长,AI拉动无源器件需求快速增长。AI拉动算力需求快速增长,海外云巨头持续加大数据中心硬件设备投入,25Q4全球前四大CSP厂商合计资本开支1176亿美元,同比+67%,环比+22%。根据IT之家,2026年高资本开支投入有望维持,其中亚马逊预计投入2000亿美元,同比+50%;Meta计划预计投入1150亿至1350亿美元,中值同比+72%;谷歌计划投入1750亿美元至1850亿美元,中值同比+97%。

北美头部CSP厂商季度资本开支(亿美金)

image.png 

随着CPO与光I/O技术的成熟,光无源器件将从分立式组件向高度集成的光引擎内部组件转变,这对企业的精密加工与光学设计能力提出了颠覆性挑战。企业必须具备从器件设计直接参与系统架构定义的能力,才能在下一代算力生态中占据核心位置。同时,生态演进正推动行业向“垂直解构与平台化重构”发展,传统的线性产业链正演变为网状协同,掌握核心工艺与材料的企业将通过Fabless与Foundry模式的协同,或纵向一体化策略,构建竞争护城河。

中金企信自建数据库并搭建全路径数据矩阵,具备全球范围线上、线下数据资源约80亿条不同数据处理及背书能力。涉及900+行业统计/调研数据;5000万+细分产品数据;450+项三方商业数据资源;1.5亿+国际贸易数据;20W+各领域企业监测数据等多位一体的完整数据源,切实做到数据有依据、数据有公信力、数据有权威性、数据有合法性、数据有专业性的综合背书。中金企信自主搭建数据库及专业咨询团队,拥有中金企信独立的分析模型、调研体系、论证体系、质量体系、售后体系等全套技术路线。同时与政界、学界、商界建立多位一体的综合资源路径,并具备外聘顾问智囊团队参与咨询技术路线制定和专业评审,从咨询成果的质量方面、权威性方面、合法/合规性方面保障客户权益最大化。

中金企信国际咨询深耕市场调研领域16年为第一梯队独立第三方权威市场调查咨询顾问机构。拥有全职咨询服务人员194人,其中硕士/博士占比40%,本科占比60%,核心成员均具备6年以上各类项目实操经验;各领域外聘顾问专家约7000人为各类项目背书提供权威保障。

第一章

第二章 项目背景及必要性分析

第三章 行业市场分析

第四章 项目建设条件

第五章 总体建设方案

第六章 产品及技术方案

第七章 原料供应及设备选型

第八章 节约能源方案

第九章 环境保护与消防措施

第十章 劳动安全卫生

第十一章 企业组织机构与劳动定员

第十二章 项目实施规划

第十三章 投资估算与资金筹措

第十四章 财务及经济评价

第十五章 风险分析及规避

第十六章 招标方案

第十七章 结论与建议

中金企信推荐报告

光无源器件上下游产业链研究报告-中金企信编制

光无源器件市场研究预测报告-中金企信编制》

光无源器件市场资信评估报告-中金企信编制》

光无源器件市场出海战略报告-中金企信编制

光无源器件投融资可行性报告-中金企信编制

 


联系方式

订购热线(免长途费):400 1050 986
电    话:010-63858100
传   真:010-63859133
咨询热线(24小时):13701248356
邮   箱:zqxgj2009@163.com

网站对话